各地城市更新流程及政策保障梳理



城市更新一直伴随着城市的产生与发展,可以说,从城市产生的那一刻,就一直在更新,只是在不同的发展阶段,其具备的内涵有所不同。“城市更新”作为专有名词的概念最早源于1958年8月在荷兰召开的研讨会上,其时主要是指对自己居所的修理改造,对于街道、公园、绿地和不良住宅区等环境改善;1977年,英国《内政政策》白皮书提到“城市更新是一种综合解决城市问题的方式,涉及到经济、社会文化、政治于物质环境等方面”;1980年代初期,陈占祥把城市更新主要定义为城市“新陈代谢”的过程;1990年代初,吴良镛从城市的“保护与发展”角度出发提出了城市“有机更新”的概念;进入21世纪以来,随着各地实践增加,城市更新具有了更为丰富的内涵。
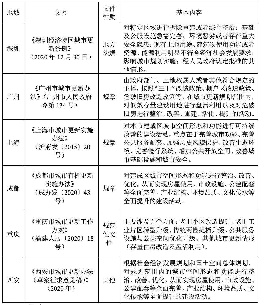
国内最早从政策层面给“城市更新”下定义的是深圳2009年颁布的《深圳市城市更新办法》(深圳市人民政府令第211号),当时的规定是指由符合办法规定的主体对特定城市建成区(包括旧工业区、旧商业区、旧住宅区、城中村及旧屋村等)根据城市规划进行综合整治、功能改变或者拆除重建的活动。现在,各地对城市更新的界定大同小异,但基本可以概括为“由特定主体对特定区域的城市空间形态和功能进行整治、完善和优化,主要包括基础设施及公建配套设施的完善、历史风貌区保护与文化传承、现有土地用途及建筑物使用功能的优化调整、低效存量用地的盘活利用及生态环境品质的提升”,相较城中村改造、旧村改造、旧城改造等表述,是一个融合了城市结构、功能体系及产业结构的更新与升级等多方面内容的概念。
表 各地对城市更新的定义


目前旧改这一简称有两种理解,一是指广东省的“三旧”改造,另一种指国务院提出的城镇老旧小区改造。

广东省“三旧”改造源于2008年国土资源部与广东省开展部省合作,推进节约集约用地试点示范省工作,对当时的国土政策作出了很多突破。2009年广东省政府出台《关于推进“三旧”改造工作促进节约集约用地的若干意见(粤府(2009)78号)》,明确“三旧”指的是城市建成区内“旧城镇”(包含聚汇的人流较密集的旧商业、旧住宅在内)、“旧厂房”和“旧村庄”,“改造”主要包括局部改造、整体改造、或大面积重新规划建设。改造内容上一般涉及城市规划结构的改造、城市环境的改善、基础和公共服务设施的完善。

城镇老旧小区改造是国务院在全国范围内推出的一项民生工程。最早是在2017年底,住建部在厦门、广州等15个城市进行试点,2019年住建部会同发展改革委、财政部联合印发《关于做好2019年老旧小区改造工作的通知》,在全国范围内进行推广。《关于全面推进城镇老旧小区改造工作的指导意见(国办发〔2020〕23号)》对工作中涉及的具体问题进行了规范,根据指导意见规定,城镇老旧小区改造是对城市或县城(城关镇)建成年代较早、失养失修失管、市政配套设施不完善、社区服务设施不健全、居民改造意愿强烈的住宅小区(含单栋住宅楼)进行的改造,根据改造程度可分为基础类、完善类及提升类,但基本不进行原建筑物的拆除重建,不涉及土地使用权的问题。

棚户区改造简称“棚改”,最早在2008年提出,在2013年-2019年间通过财政资金补助、政府购买服务、PPP模式、政策性银行棚改贷款、专项债等资金政策扶持落地了大量项目。按照《关于加快棚户区改造工作的意见(国发〔2013〕25号)》规定,棚改是对城市棚户区、国有工矿棚户区、国有林区棚户区、国有垦区危房进行的改造,由政府主导,市场运作的政策性和公益性民生工程。主要目的是改善困难家庭住房条件。随着对政府隐性债务的进一步控制,政府购买服务及棚改贷款已相继被叫停,棚改专项债被限制投向,政策从鼓励到限制,目前已发展至尾声。

总体来看,城市更新的操作流程包括规划管理、方案设计、项目实施三个环节,政府的监管主体主要是城市更新机构(挂靠在住建或自然资源部门),对具体项目的监管则是动态过程,通过规划文件、实施方案、实施计划等一系列文件进行前期的把控,以土地出让合同进行全生命周期的管理,保障公众利益。

本阶段的主要工作是制定专项规划,划定更新单元;主体为政府方。通常是根据地方现状,进行区域评估,编制城市更新专项规划,明确城市更新的主要目的、主导的业态方向、公共要素配置要求、产业功能布局以及总体平衡方案,在此基础上对片区单元进行划分,通常需要考虑群众的意向性、地块产权边界、行政区划边界以及周边零星可利用地块等。规划作为项目开发建设的前提条件,应征求公众意见、进行专家论证等,保证其合理性。

本阶段主要工作是编制实施方案、确定实施主体、方案的上报审批等。

通常是以专项规划为依据,结合当地总体的发展目标,以划定的更新单元为对象,系统分析其居住环境、设施配置、产业发展、交通组织、城市风貌等方面存在问题和短板,明确项目的具体范围、更新目标、更新模式和方式、拆迁补偿总量等;对各类项目进行成本收益测算,拟定资金筹集和地块捆绑实施方案,确定开发时序,提出资金安排相关建议等。要注意的是,城市更新项目涉及原有物业的改造,所以往往要征询相关权利人的意向。
一般来讲,涉及改善基础设施的,包括征地拆迁、保障性住房建设、租赁住房建设、道路及管网升级与改造;涉及提升公共服务的,包括医疗卫生设施、教育设施、养老托育设施及社区公共服务设施的新建或改扩建;涉及生态环境治理的,包括河流水系的综合治理、城市绿化景观完善等;涉及历史文物资源及保护的,包括主体建筑的修缮与保护、智能化管理系统的建设等;在确定项目的基本建设内容后,可开展相关调研工作,为方案编制提供基础。

城市更新类项目涉及基础与公服设施的完善,往往由政府作为主导方实施,但因涉及原有物业的拆改建,因此在具体实施上通常为原物业权利人或由其委托的市场主体、政府或其指定的地方国有企业、政府选定的市场主体等。相关主体的确定往往受原有土地或物业权属的复杂程度、项目的营利性等决定。在当前的城市更新项目中,往往较为综合,具体建设内容上包括公益性、准公益性或经营性项目,实施主体可能为多方联合。

不同主体实施,盈利模式有差别。政府主导的更新类项目,通常为纯公益性项目,无其余收入来源,往往通过专项资金安排,资金来源主要依靠政府预算或政府债券;企业主导的更新类项目,通常为准公益性项目或经营性项目,往往由企业自筹资金投入,通过物业的运营获取相应资金收入,涉及到公益性内容的,通过获取政府补助、容积率奖励、地价降低等方式获取回报。在方案编制过程中,应综合考虑项目投资成本和潜在收益,对项目整体进行动态资金评估。并根据平衡情况,进行开发时序的设计、融资需求的确定及资金进度的安排。

在前期文件审批程序结束后,由实施主体按预定的计划开发建设,通常需要结合城市更新相关的技术规范和规划要求进行,包括完成相关权利人的安置补偿工作、前期的土地手续、建设过程中的立项、规划、施工等手续。在项目实施前,往往通过在土地出让合同中约定相关的功能、改造方式、建设计划、运营管理、物业持有、持有年限和节能环保要求等,以便政府进行相应管理。在具体实施过程中,更新计划往往需要与土地利用年度计划和土地供应年度计划相结合,衔接相关规划,必要时按照流程进行相应调整。

经过十余年发展,深圳的城市更新已经探索出了一整套成熟的规范体系,后来例如上海市等其他城市也出台过城市更新的规范文件,各地政策在前期审批流程、规划、土地及资金等的保障条件上有所不同,主要对比如下:





各地在规划层面上的奖励主要体现在简化规划调整程序、放宽规划管控,对承担基础及公服设施建设的,进行容积率转移或增加经营性建筑面积等。
表:规划保障


各地在土地层面上的奖励主要体现在扩大用地面积、协议方式获取土地、补缴地价、核减成本等。
表:土地保障


各地在资金支持上主要体现在设立专项资金、规费减免、财政补助、融资政策支持等。
表:资金支持
