2021年西安房地产最新限购和银行限贷政策
【一】《2021年西安限购政策解读》
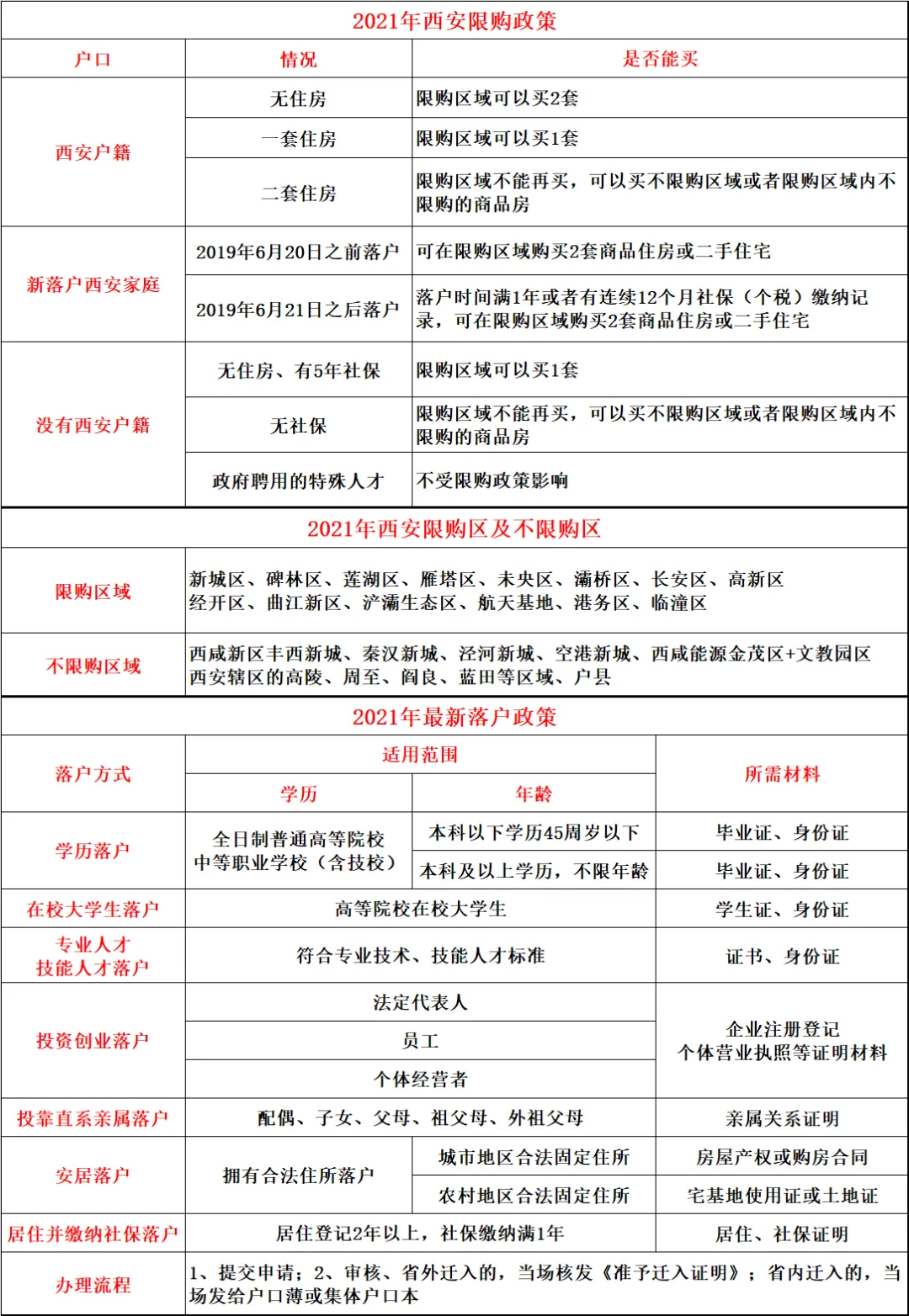
一、西安户籍(以家庭为单位)
以家庭为单位是指无论房屋是夫妻单独所有还是夫妻共有或者房子买到未成年子女名下都算有房,但是孩子如果年满18周岁,孩子就算独立的一个家庭
1、无住房限购区可以买两套住宅。
2、有一套住宅的限购区域可以购买1套商品住宅。
3、已经有2套住宅的,限购区域不能在购买,但可在非限购区域购买,套数不限。
二、新落户的(以家庭为单位)
1、2019年6月20日之前落户西安的可在限购区域购买2套商品住房。
2、2019年6月21日之后落户的,落户时间满1年或者有连续12个月社保(个税)缴纳记录,可在限购区域购买2套商品住房。
三、没有西安户籍的(以家庭为单位)
1、无住房但有5年社保的可在限购区域购买1套商品住房。
2、无社保的不能在限购区域购买商品住宅。
3、政府聘用的特殊人才不受限购政策影响。
《2021年限购区域和非限购区域明细》
1、限购区域
新城区、碑林区、莲湖区、雁塔区、未央区、灞桥区、长安区、高新区、经开区、曲江新区、浐灞生态区、航天基地、港务区、临潼区
2、非限购区域
西咸新区沣西新城、秦汉新城、泾河新城、空港新城、西咸能源金贸区+文教园区
西安辖区的高陵、周至、阎良、蓝田等区域、鄠邑区(户县)
【二】《2021年西安落户政策解读》
可以选择以下几种途径落户
1、学历落户:全日制普通高等院校、中等职业学校(含技校);本科以下学历45周岁以下可落户;本科及以上学历,不限年龄可落户。
2、在校大学生落户:高等院校在校大学生可落户。
3、专业人才技能人才落户:符合专业技术、技能人才标准可落户。
4、投资创业落户:法定代表人、员工、个体经营者可落户。
5、投靠直系亲属落户:配偶、子女、父母、祖父母、外祖父母投靠可落户。
6、安居落户:拥有合法住所的可落户。
7、居住并缴纳社保落户:居住登记2年以上,社保缴纳满1年的可落户。

【三】《2021年银行房贷限购政策解读》
在西安限购区域贷款买房大部分银行认贷也认房(既要看你以家庭为单位在全国是否有房贷,同时也要看你在西安限购区域内是否有房)
在西安非限购区域贷款买房大部分银行只看你以家庭为单位在全国内是否有房贷,不看你在西安或外地是否有房
一、名下无房产的:原政策不变,首付最低比例30%
二、名下有房产的
(一)【现有屋面积在90平米(含90平米)以下的】
房贷已结清的,且新购房面积在144平米(含)以下的,首付最低比例40%
房贷已结清的,且新购房面积在144平米(含)以上的,首付最低比例50%
房贷未结清的,无论新购房面积多大,首付最低比例一律60%
(二)【现有住房面积在90平米~144平米(含)之内的】
房贷已结清,且新购房面积在144平米(含)以下的,首付最低比例50%
房贷已结清,且新购房面积在144平米(含)以上的,首付最低比例60%
房贷未结清的,不看新购房面积多大,首付最低比例一律60%
(三)【现有住房面积在144平米(含)以上的】
房贷已结清,且新购房面积在144平米(含)以下的,首付最低比例60%
房贷已结清,且新购房面积在144平米(含)以上的,首付最低比例60%
房贷未结清的,不看新购房面积多大,首付最低比例一律70%
三、使用公积金贷款的
以家庭为单位在全国使用公积金贷款累计上限最高两次。
1、首次使用公积金贷款的市公积金最低首付35%,省公积金最低首付25%。
2、全国范围内首次使用公积金贷款买房已结清的,新购房面积在144㎡(含)以下的首付最低比例50%,新购房面积在144㎡(含)以上的首付比例最低55%。
3、全国范围内首次使用公积金贷款买房未结清的,则无法使用公积金贷款。
注:目前西安大部分开发商既不支持公积金贷款,也不支持组合贷(公积金+商业贷款),只有小部分开发商支持公积金贷款,极小部分开发商支持组合贷。
主要是因为开发商考虑自己的回款期限,商业贷款一般一个月内就批贷完成,公积金贷款2~3个月批贷完成,组合贷少则半年时间,甚者个别人长达一年之久。
在西安限购区域贷款买房的话,如果不能组合贷的话,基本上也就只能使用商业贷款了,因为西安目前大部分开发商的房子均价已经到18000元了,而公积金贷款单人最高可贷50万,夫妻双方最高只能贷65万,不能组合贷,剩下的尾款就只能全款支付了,那基本上失去了贷款买房付的意义,除非你首付资金很充足,就差那五六十万了,那就可以选择购买支持公积金贷款的开发商项目。当然能买到可以支持组合贷的项目对买房人来讲也是一件幸福的事情,毕竟公积金贷款的利率只有3.25%呀。
以下是2021年最新银行房贷最低首付比例对照表
