上周楼市成交有所下滑地市整体供求环比走低

2021-07-12 来源:中指研究院 浏览量:

上周楼市成交有所下滑地市整体供求环比走低

     上周楼市整体成交稳中有降,三线同环比均降。分城市来看,三线代表城市环比降幅显著高于一二线代表城市。监测城市库存总量环比下降0.94%,北京库存降幅明显。地市整体供求环比走低,南通收金逾239亿领衔;房企融资类型以公司债和中期票据为主,拿地城市主要集中佛山、无锡、温州等城市。

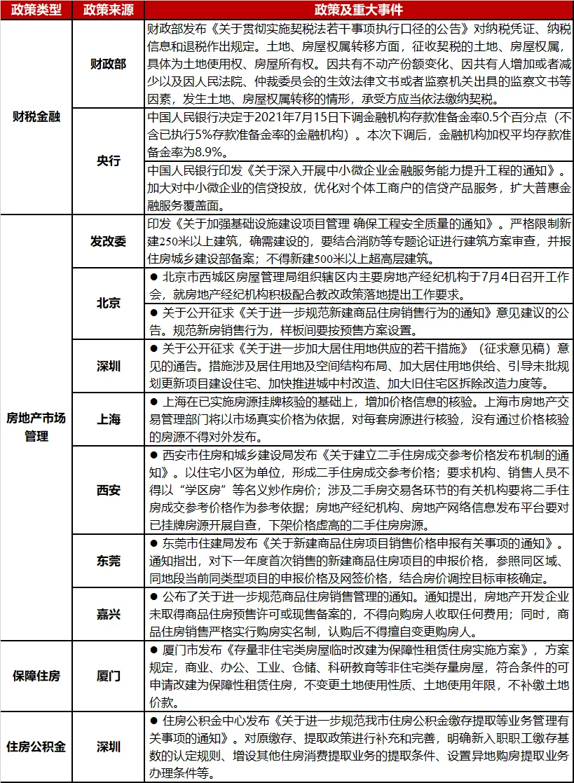
政策:央行计划下调金融机构存款准备金率0.5个百分点,西安建立二手住房成交参考价格发布机制;

交易:上周楼市成交下滑,各线环比均不同程度下降;

土地:长三角城市交易活跃,深圳近422亿新推22宗宅地。

image.png


image.png

image.png

image.png

image.png

image.png

image.png

image.png

image.png

image.png

 


网站首页 拨打电话 在线地图 回到顶部