新一轮房地产调控潮来临长三角哪些城市面临调整压力

2021-08-04 来源:中指研究院 浏览量:

新一轮房地产调控潮来临长三角哪些城市面临调整压力

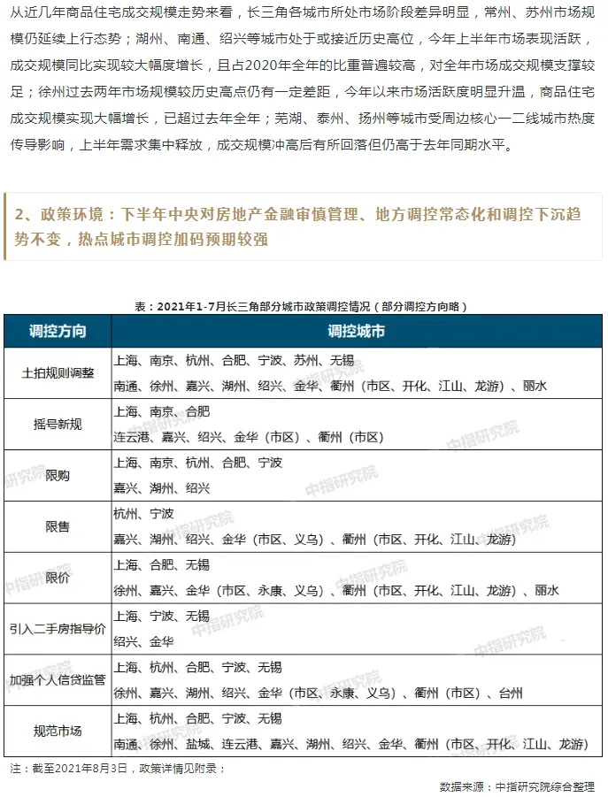
7月,中央在多次会议上重申房住不炒基调和三稳目标,住建部明确提出要对房价上涨过快城市约谈问责并在7月底约谈了银川、泉州、惠州、金华和徐州五个城市,当前房地产市场迎来新一轮调控潮,长三角地区热点城市调控加码预期更强,在此背景下,长三角重点城市未来房地产市场又将如何变化?

image.png

 

image.png


image.png

image.png

image.png

image.png

image.png

image.png

image.png

image.png

image.png


网站首页 拨打电话 在线地图 回到顶部