服务热线:029-88313388
Toggle navigation
首页
公司简介
公司简介
董事长致辞
发展规划
企业文化
组织机构图
企业动态
领导关怀
团队风采
企业新闻
行业新闻
集团业务
投资建设
承建施工项目
农业生态观光园
新能源热力产业
社会责任
公益理念
慈善捐款
人力资源
人才理念
招聘信息
联系我们
首页
公司简介
企业动态
集团业务
社会责任
人力资源
联系我们
行业新闻
领导关怀
团队风采
企业新闻
行业新闻
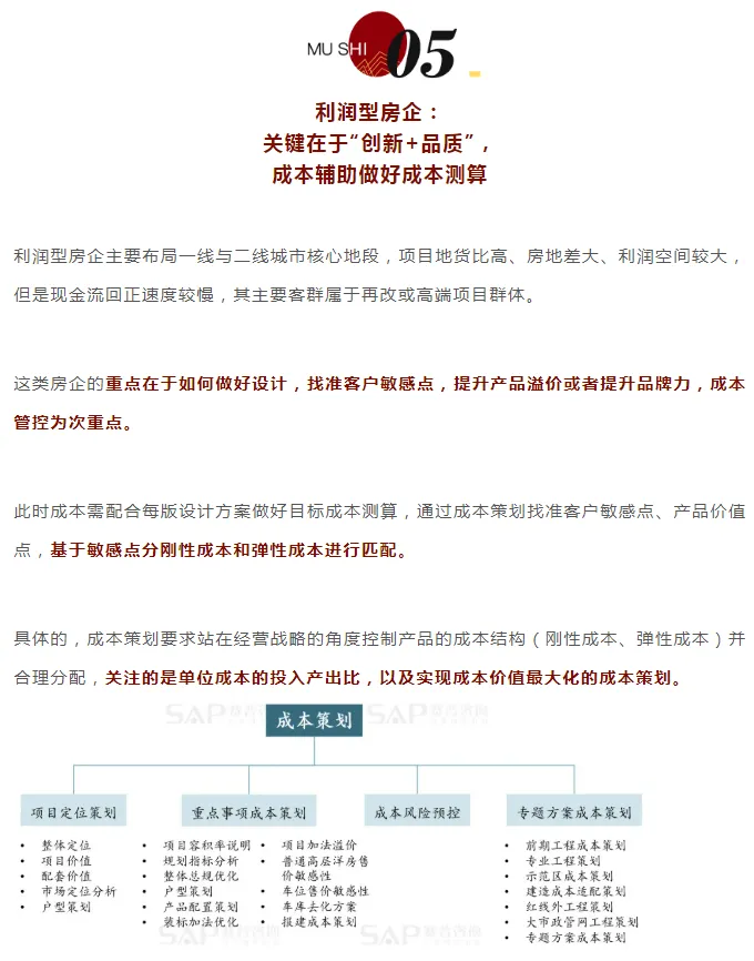
经营视角下如何通过成本管理提升利润
2021-12-03
来源: 牧诗地产圈
浏览量:
经营视角下如何通过成本管理提升利润