政策动向:中央层面,国家卫健委等17部门联合印发《关于进一步完善和落实积极生育支持措施的指导意见》,加快发展保租房成落实生育支持措施重要着力点。地方层面,武汉、杭州、广州、福州等发布保租房或公租房领域指导政策,西安出台保租房筹集新政。市场运行:2022年8月,随着疫情防控形势趋于稳定,高校毕业生进入市场,住房租赁需求逐步释放,带动部分城市租金环比上涨。8月,50城住宅平均租金37.3元/平米/月,环比上涨0.06%,同比下跌2.95%。土地情报:8月,5城进行土地集中供应出让,其中深圳、济南涉及租赁用地成交,租赁住房规划建筑面积26.6万平方米。企业动态:住房租赁市场融资迎来里程碑时刻,首批3支保租房公募REITs成功发行,募资近40亿元,上市首日均30%涨停;成都城投集团建设的首个保租房项目开租;福州首个央企保租房项目开工建设;龙湖集团半年报显示旗下长租品牌龙湖冠寓租金收入已成为集团经营性收入的稳定贡献源。政策动向
8月,国家卫健委等17部门联合印发《关于进一步完善和落实积极生育支持措施的指导意见》,加快发展保租房成落实生育支持措施重要着力点;西安印发《西安市居民存量住房用于保障性租赁住房操作指南》,对保租房认定、管理、收费标准等重点方面作出规定,居民存量住房纳入保租房管理,居民家庭可在限购区域获得新增购买一套住房的资格;杭州出台两项保租房配套政策,分别从保租房管理、保租房项目认定方面完善了保租房运行的制度体系。
市场运行
1.指数走势:8月50城住宅平均租金环比上涨0.06%,同比下跌2.95%
2022年8月,随着疫情防控形势趋于稳定,高校毕业生进入市场,住房租赁需求逐步释放,带动部分城市租金环比上涨。8月,全国50个城市住宅平均租金为37.3元/平方米/月,环比上涨0.06%,涨幅较7月收窄0.03个百分点,同比下跌2.95%。 图:2021年6月至2022年8月50城住宅租金走势
2.城市租金:24个城市住宅租金环比上涨
2022年8月,住宅平均租金环比上涨的城市个数为24个,其中,厦门、合肥、福州、北京环比涨幅排名居前。 图:2022年8月50个城市住宅平均租金及环比涨跌
土地情报
集中供地22城中,5城进行供应出让,深圳成交规模最高。2022年8月,在集中供地22城中,有5个城市进行土地集中供应出让,累计成交59宗宅地,总体规划建筑面积为635.6万平方米。其中,深圳涉宅用地成交规模最高,达158.0万平方米。深圳、济南涉租赁用地成交。8月,在5个集中供地城市中,深圳、济南涉及租赁用地成交,合计14宗、规划建筑面积26.6万平方米。其中,深圳涉及自持保租房、无偿移交保租房、无偿移交公租房,规划建筑面积分别为13.4万平方米、4.4万平方米、5.1万平方米。济南1宗为自持保租房,租赁住房规划建筑面积为3.7万平方米。 表:2022年8月部分集中供地城市宅地及涉租赁用地成交情况
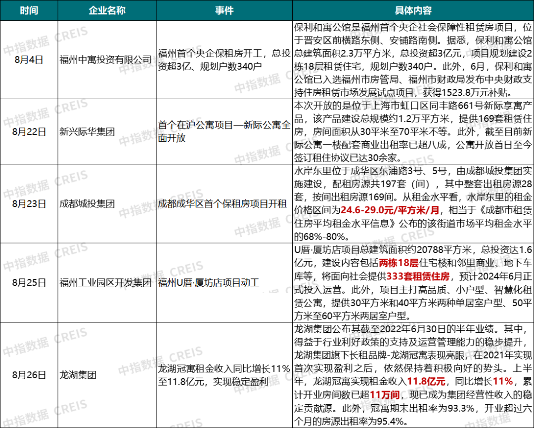
企业动态
1.住房租赁市场融资渠道加快拓展
8月,住房租赁市场融资迎来里程碑时刻,首批3支保租房公募REITs成功发行,募资近40亿元,标志着我国保租房公募REITs正式落地;3支保租房公募REITs上市首日均上涨约30%,封住涨停板。上海农商银行承销全国首单保租房碳中和债券,以金融服务赋能保租房建设。青岛公共住房建设投资有限公司启动青岛首个保租房REITs项目标,标志着青岛保租房REITs发展驶入快车道。
2.住房租赁企业发展不断提速
8月,成都城投集团建设的首个保租房项目开租;福州首个央企保租房项目开工建设;龙湖冠寓租金收入同比增长11%,已成为集团经营性收入的稳定贡献源。