回顾2022年,中国房地产行业经历了前所未有的挑战,在多重超预期因素影响下,行业呈现出市场销售大幅回落、多家企业债务违约、城投托底土地市场等特点。在此背景下,需求端政策优化贯穿全年,中央及地方“支持刚性和改善性住房需求”释放,年底金融16条政策出台,支持房企融资“三箭齐发”,标志着供给端政策进入全面支持阶段,自此,地产政策进入全面宽松周期。与此同时,租购并举住房制度持续完善,为新市民、青年人提供更多住房保障。
展望
2023年,近期高层多次强调房地产行业的重要性,12月中央经济工作会议对房地产供需两端均给出明确政策方向,“稳”是明年行业主基调,预计行业政策将围绕“确保房地产市场平稳发展”、“防范化解房地产风险”展开,支持性政策将继续发力。
今年以来,在多重因素叠加影响下,房地产销售出现大幅回落,拿地投资低迷,部分企业出现债务违约,关于房地产的行业定位引发各界关注。
行业定位决定政策取向,近期高级别领导明确“房地产是国民经济的支柱产业”,在当前的市场环境下,肯定房地产的重要性更具积极意义,有助于房地产市场信心的修复。
12月15日,国务院副总理刘鹤指出“房地产是国民经济的支柱产业,针对当前出现的下行风险,我们已出台一些政策,正在考虑新的举措,努力改善行业的资产负债状况,引导市场预期和信心回暖。”
12月18日,中央财办有关负责同志再次强调“要充分认识到房地产行业的重要性。房地产链条长、涉及面广,是国民经济支柱产业”。
图:近两年“房地产是国民经济的支柱产业”有关表述

房地产的稳定对2023年宏观经济的稳定恢复至关重要,在支柱产业定位之下,预计未来房地产供需两端政策的优化和完善也将更直接和迅速,力度有望进一步加大。
6月,在各地加大政策支持力度及房企积极营销带动下,市场出现企稳迹象,但7月,多地出现因期房停工导致的购房者集体“断供”现象,市场信心再次受挫,销售低迷。监管部门多次回应并高度重视,下半年各部委20余次表态支持“保交楼”,高级别会议定调后,各地政府加快落实相关举措及配套资金,据中指监测,超70省市结合当地实际情况,实质推动“保交楼”举措落地。

2023年仍是“保交楼”的关键节点,也是稳预期的重中之重,伴随着各个配套政策的不断落实,“保交楼”资金落位的速度有望加快。另外,地方政府或通过定向回购的方式支持“保交楼”,推动项目快复工、早交付,“保交楼”各项举措的实质性推进将修复购房者置业信心,稳定市场预期。
值得关注的是,在“保交楼”要求下,预售资金监管力度整体或较为严格,针对信用等级高的企业,灵活调整预售资金监管政策或仍是未来方向之一。行业监管或更加规范合理,预售制配套政策有望进一步完善和优化。
对于房企来说,地产行业进入了“交付力”比拼时代,如何按时保质交付已成为检验房企是否稳健经营的关键指标。
2022年,房地产市场处于深度调整阶段,中央多次强调支持刚性和改善性住房需求,需求端政策优化贯穿全年。4月,中央政治局会议强调“支持各地从当地实际出发完善房地产政策,支持刚性和改善性住房需求”,7月中央政治局会议和12月中央经济工作会议均再次提及。政策措施主要围绕降成本、降门槛、提效率等方面展开,并从因城施策到全国性普惠政策不断升级。
2022年,央行三次下调5年期以上LPR共计35个基点,为2019年房贷利率换锚LPR之后降息力度最大的一年。央行、银保监会多次下调房贷利率下限,5月首套商贷利率下限调整为不低于5年期以上LPR减20个基点,9月允许部分城市阶段性下调或取消首套商贷利率下限。目前部分城市贷款利率已降至历史低位,二线城市中石家庄和温州目前执行首套商贷利率最低3.8%,三四线城市中清远、株洲首套商贷利率低至3.7%。降税费方面,9月财政部、税务总局指出对出售自有住房并在现住房出售后1年内在市场重新购买住房的纳税人,对其出售现住房已缴纳的个人所得税予以退税优惠。各地中,无锡、沈阳等城市下调个人住房转让增值税免征年限由5年调整为2年,超百城发放契税补贴、降低契税税率等。

根据中指监测,2022年以来,全国已有超300省市(县)出台政策超千条,政策优化频次达到近年峰值,调控措施主要涉及优化限购政策、降低首付比例、提高公积金贷款额度等方面,年底核心一二线城市政策优化力度增加,杭州、成都、西安、南京、武汉、北京等城市政策持续调整。图:2022年以来各地因城施策频次(截至12月26日)

2022年以来,地方优化二手房政策,打通二手房交易链条,畅通房地产行业循环,各地交易流程不断简化,如深圳、南京等四十余城推进“带押过户”模式、北京试行存量房交易“连环单”业务。交易市场的回暖是房地产市场稳定的关键,尽管2022年需求端政策持续优化,但市场销售并未出现明显好转,市场预期仍较低迷,因此2023年需求端政策有望继续发力,尤其是核心一二线城市以及改善性住房需求的支持政策或将进一步加大。
政策举措上,预计各地仍将继续围绕降低购房门槛、降低购房成本展开,优化“认房又认贷”、降低首付比例、降低房贷利率、针对性取消限购和限售限价、降低交易税费等政策均有较大空间,核心城市普宅和非普宅的认定标准亦存在调整预期。除此之外,需求端政策与生育、养老、产业等政策结合亦是重要方向。
受销售持续下行及融资受限等因素影响,2022年房企投资拿地大幅缩量,土地市场供需均表现低迷。根据中指数据,1-12月,300城住宅用地推出及成交规划建面同比降幅均超30%,土地出让金大幅回落亦在三成以上。在集中土拍的22个重点城市中,2022年,地方国资成为拿地主力,土拍托底现象较多。截至12月27日,22城地方国资拿地金额占比达到42%,超过了央国企的37%,民企该比例则仅为16%。特别是自三批次起,地方国资进场托底拿地态势明显,拿地金额占比持续提升。10月,财政部发文“严禁通过举债储备土地,不得通过国企购地等方式虚增土地出让收入,不得巧立名目虚增财政收入,弥补财政收入缺口。”通过地方国资及部分城投平台托底,虽然可以减少流拍率,但由于部分国资企业和城投地产开发经验能力不足,左手倒右手终是表面繁华,长期来看并不利于房地产行业的良性发展。另外,部分项目虽然可以通过联合优质开发企业入市,但去化不理想依然会增加地方国资平台的财务风险。从趋势来看,当前销售市场下行压力仍较大,短期国资托底现象仍将延续,预计在市场销售企稳回暖后,房企才会逐步恢复投资拿地。
自2021年下半年以来,民营房企信用风险持续暴露。2022年新增违约主体28家,基本为民营房企。民营房企债务违约集中爆发,是本轮房地产市场调整的显著特征。为避免债券违约,部分房企采取展期进行债务管理,试图以时间换取空间,纾解流动性困境。据统计,2022年1-11月信用债、海外债展期的人民币余额超1800亿元。2023年1月、3月,房地产企业信用债及海外债合计偿债规模均超过1000亿元,Q1偿债总规模接近3000亿,是偿债高峰。在销售回款没有明显企稳回升的情况下,房企偿债压力仍较大。
9月底,中央多部门针对需求端发布全国性普惠政策,但后续整体市场销售恢复不及预期,房企回款压力不减,难以覆盖到期债务压力,行业亟需在供给端稳住市场主体。11月11日,央行和银保监会联合发布254号文《关于做好当前金融支持房地产市场平稳健康发展工作的通知》,包含16项具体举措,从供需两端全面支持房地产市场平稳健康发展,政策力度空前。政策核心逻辑为:企业债务展期+支持融资稳定市场主体,“保交楼”促进购房者信心恢复,支持个人购房信贷带动市场销售恢复。房地产“金融支持16条”措施出台,标志着房地产“稳主体”政策全面加力,正式开启防范化解优质头部房企风险。在市场信心较为脆弱的情况下,监管部门释放重磅利好,对修复市场信心将起到积极作用。预计在房企债务展期和增信发债后,企业资金压力或将得到一定缓解,实现以时间换空间。下一步更重要的是要促进市场销售企稳,唯有企业销售回款得到明显改善,才能使行业真正恢复平稳发展。
在金融16条政策出台之前,5月、8月支持示范房企增信发债,11月交易商协会和中债增公司发布信息,支持房企增信发债延期扩容,但政策惠及企业范围相对有限。自11月11日,“金融16条”发布后,房企融资支持进展明显加快。11月28日,证监会发布优化调整房企股权融资5项措施,恢复上市房企和涉房上市公司再融资等。支持房地产企业信贷、债券、股权融资政策陆续落地,形成支持房企融资“三支箭”格局,供给端支持政策框架基本形成。截至目前,60家银行向120多家房企授信额接近5万亿,多家房企申请储架式发债总规模超过1200亿,30家上市房企发布定增、配股再融资消息。

“三箭”齐发支持房企融资,防范化解优质头部房企风险,改善房企资产负债状况。供给端支持政策框架基本形成,后期重点是落实,恢复企业及消费者信心。
尽管在市场下行压力下,房地产政策全面转向支持为主,但“房住不炒”始终是政策底线。2022年中央多次强调房地产政策坚持“房住不炒”基调,10月,党的二十大报告中,针对房地产的相关表述为“坚持房子是用来住的、不是用来炒的定位,加快建立多主体供给、多渠道保障、租购并举的住房制度”,整体与“十九大”报告一脉相承。12月中央经济工作会议仍有“房住不炒”的表述,但相关提法位置有所后移。表:2022年中央关于“房住不炒”调控基调的部分表述

过去几年,尽管房地产行业经历了震荡起伏,中央支持各地因城施策优化楼市调控政策,“房住不炒”始终是政策底线。二十大报告、中央经济工作会议均再提“房住不炒”,也意味着“房住不炒”是我国长期坚持的房地产行业定位。
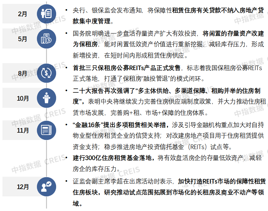
近年来,中央深入研究并加快住房制度改革,多主体供应、多渠道保障、租购并举的住房制度正在加快建立,围绕租赁住房的各项支持政策密集出台。二十大报告中提出“加快建立多主体供给、多渠道保障、租购并举的住房制度”,表明中央将继续发力完善住房供应端制度政策,并大力推动住房租赁市场发展,完善购+租、市场+保障的住房体系,保障性租赁住房将是保障体系的发展重点。

二十大报告定调后,住房租赁领域的相关支持政策将进一步加快落地,加大对住房租赁的金融支持力度,是推动建立“租购并举”住房制度的重要举措。在支持政策中,保租房公募REITs的落地标志着保租房项目“融投管退”的商业模式闭环已初步形成,预计2023年保租房公募reits发行将继续加快,同时市场化长租房也有望得到支持。此外,租赁市场及业务的拓展,需要密切结合各地人口的实际情况,人口规模大且持续流入的地区或更适合大力度推进租赁市场发展。
房地产行业旧有的高负债、高杠杆、高周转的发展模式难以为继。2021年12月中央经济工作会议首次提出要“加强预期引导,探索新的发展模式”。2022年3月《政府工作报告》指出,探索新的发展模式。2022年12月中央经济工作会议指出,推动房地产业向新发展模式平稳过渡。2022年,是房地产新发展模式探索的元年。伴随着房地产行业进入新的发展阶段,新发展模式或落脚在住房体系建设、租购并举、盘活存量等方面。探索新发展模式是房企谋求长远发展的必由之路。新发展模式相关涉及领域有租赁,有轻资产发展方面,如物业管理、商业管理、代建等,有盘活存量方面,如城市更新、仓储物流及产业园区REITS、不动产私募投资基金等。未来,这些领域或会得到政策的更多支持,房企应在这些领域寻找新机会,实现高质量发展。