复苏2023丨前4月融资下跌23%,多家房企债务重组迎新进展

2023-05-04 来源:丁祖昱评楼 浏览量:

2022年末,房企融资政策迎来转向,纾困方向从此前“救项目”转换至“救项目与救企业并存”。


进入2023年,1月10日,央行、银保监会召开银行信贷工作座谈会,强调保持房地产融资平稳有序,并实施改善优质房企资产负债表计划。此后多部门也陆续强调,要促进金融与房地产正常循环、落实“金融16条”等。同时,优质房企及白名单企业保持融资优势。


除了部分优质及白名单房企融资开闸,存量资产盘活也有了新突破。2月21日中基协发布《不动产私募投资基金试点备案指引》,允许基金投资存量住宅以及市场化租赁住房项目,为房企提供了项目层面盘活资产的另一种方式。


虽然当前已出现融资政策利好,但融资开闸仍仅限于优质房企及白名单房企,整体行业面融资仍未有全面回暖。在当前行业风险仍未完全出清,市场信心未完全恢复的背景下,多数民营房企融资难、融资贵的问题仍有待解决。


图片



图片



从历年80家典型房企的融资总量来看,2023年前4月80家典型房企的融资量为2254亿元,同比下降23%;其中2023年4月融资量为497亿元,同比下降29%。2022年四季度以来虽然政策放松,但融资开闸仍仅限于优质房企及白名单房企,整体行业面融资仍未有全面回暖,多数民营房企尤其是出险房企融资难的问题依然突出。

图片

从企业债券发行来看,2023年前4月企业发债金额达1330亿元,相比2022年同期下降了8%。其中,境内发债1263亿元,相比同期增长了14%;而境外发债相比同期大幅下降81%到67亿元,占比同比下降了21个百分点至5%。


从企业的债券类融资成本来看,境外债券融资成本高达8.92%,较2022年全年抬升1.87个百分点;境内债券融资成本3.52%,较2022年全年略下降了0.02个百分点。境外融资成本较高主要为期内万达发行了境外债券成本高达11%,从而提升了整体利率水平。此外境内债券融资成本较低,主要由于发债主体大多数为国企央企及优质民企,这类企业融资优势较为明显。


随着境内发债成本降低以及境内发债占比攀升,整体发债融资成本呈现下滑趋势。2023年前4月整体新增债券类融资成本3.79%,较2022年全年下降0.44个百分点。

图片


图片


从各梯队表现来看,2023年前4月TOP10房企的发债总量为256亿元,同比下降54%,降幅相对其他梯队较大,主要在于去年同期TOP10梯队中发债房企较多,且规模较大;如中海2022年1月就发行了30亿的中票,龙湖发行了28亿的公司债;而万科前两月更是发行了80亿的中票。进入2023年这类房企由于债券应发尽发,或通过管控负债规模,维持稳健运营,发债规模有所下降;但从融资成本来看,TOP10房企仅为2.80%,同比下降了0.56个点,处于各梯队的最低位。


此外TOP11-30与TOP51+梯队的房企,发债规模分别增长20%及11%;TOP31-50梯队房企发债规模是增长最高达44%,主要是由于保利置业期间发行了多笔公司债及中票。


从企业的性质分类来看,2023年前4月国企、央企的发债量为1148亿元,同比增长了5%,民营企业发债量为182亿元,同比大幅下降48%,从而使得国企央企的发债占总量占比较2022年的72%继续上涨14个pct至86%,主要由于规模国企央企历来财务较为稳健,同时具有天然的信用背景优势,受到融资政策影响较小。

图片

从成本上来看,国企央企2023年前4月的融资成本为3.38%,民营企业达到6.34%,两者之间的差距达到2.96个百分点,未来在行业集中度向头部集中下,房企无论是融资量还是融资成本预计将持续分化,更多的低息债将持续流向优质房企。

图片


图片


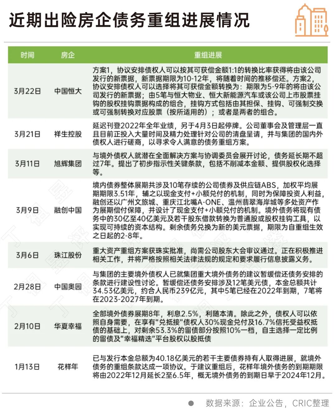
进入2023年,债务违约现象仍在持续,与此同时,出险房企的债务重组进程也明显提速。虽然当前这些房企的债务压力依然很大,但随着利好消息的传来,行业信心也有望逐步修复。


2023年3月10日,佳兆业集团在停牌近一年后复牌,成为2023年首家复牌的出险房企。此后3月28日,融创境外债务重组公布进展。融创90.48亿美元的境外债务重组,已与境外债权人小组订立重组支持协议(融创的债权人小组持债金额超过30%,近30亿美元);4月12日,融创中国控股有限公司发布公告称,达成复牌指引及恢复买卖。与此同时,4月14日花样年债务重组方面也传出利好,有消息称花样年40亿美元境外债务的庭内重组方案已经获得了足够多债权人的支持,拥有75%债权的投资人签署了同意书以接受重组支持协议。


目前从出险房企的进展来看,部分违约开发商正考虑将债转股作为延长或重组债务计划的一部分。如2023年1月底,华夏幸福与其离岸债权人达成协议,对其49.6亿美元的离岸债券进行重组,方案涉及股权抵偿。该协议安排重组已于1月底取得英国法院裁决生效。重组后,华夏幸福将有近八成金融债务实现重组。这也是自2022年富力地产重组美元债后,国内房企首次实现对境外债“以股抵债”的重组交易,目前包括恒大、花样年等在内的房企也在尝试推进“债转股”的方式化解境外债务。


3月22日,中国恒大公布了境外债重组方案。具体内容包括,方案1:协议安排债权人可以按其可获偿金额1:1的转换比率获得将由该公司发行的新票据,新票据期限为10-12年,将随着时间的推移偿还。方案2:协议安排债权人可以选择将其可获偿金额转换为:期限为5-9年的将由该公司发行的新票据;由5笔与恒大物业、恒大新能源汽车或该公司上市股票挂钩的股权挂钩票据构成的组合,挂钩方式包括由其担保、挂钩、可强制交换或可强制转换对应股票(按所适用的);或者是两者的组合。4月3日,中国恒大披露境外债务重组进展,恒大已与债权人特别小组成员(其分别持有现有恒大和现有景程票据的未偿还本金总额超过20%及35%)签订了三份重组支持协议。据此各方同意合作以促进拟议重组的实施,并表示诚邀所有债权人尽快审阅适用的重组支持协议并加入适用的重组支持协议。


对于出险房企而言,债务重组落地越早越好,有利于企业尽快向正常经营过渡。但重组展期也并非适用于每一家出险房企,因为这种方式主要是以时间换空间,仅将偿债时间延后,而实质债务压力并未减少,这也意味着企业需要在约定时间内恢复足够的流动性,因此仅有项目变现能力强、资产价值高、流动性释放预期较好的出险房企可能得到市场的认可进行债务的整体重组和展期。从目前落地状况来说,债权人对整体债务重组仍保持着谨慎态度,部分企业重组方案也一再优化,但是仍有较大的通过难度。


与此同时,一些出险房企同时面临境内与境外债务重组,由于政策环境、债权人的权益保障不一样,因此也面临不同的难度,这些企业重组方案的制定与谈判并不简单,目前仅有富力地产、华夏幸福、花样年等部分企业基本完成了境内和境外债务的整体重组。龙光集团、融创中国等企业尽管完成了境内债务整体展期,但境外债务展期工作尚未落地,债务的重组工作还将继续。


图片


图片


目前来看,整体行业面融资仍未有全面回暖。尤其是对于多数民企而言,境内银行授信和债券增信基本上仍偏向支持财务状况较为良好的优质房企;股权融资虽然大多数民企都可以使用,且2022年12月以来房企配股融资的热情也相对高涨,但是这种融资方式却并不具有可持续性。在境外,虽然部分优质房企通过内保外贷完成了境外融资,但是对于大部分企业而言境外融资环境依然处于冰封期。


与此同时,从债务到期来看,2023年前4月房企债券到期总规模为3323亿元,而发行规模仅为903亿元,到期规模高出发行规模268%,这也意味着房企无法通过发行新债的方式覆盖到期旧债。


2023年7月及9月仍旧有到期高峰,今年房企的债务压力依然较大,若销售市场长期低迷,债务违约现象或仍会出现。


对于有着优质物业的房企而言,可以多加关注近期的政策动向,尤其是不动产私募投资基金等工具,从而有效盘活旗下存量资产,减轻母公司财务压力。



网站首页 拨打电话 在线地图 回到顶部